首页 >>医院讯息
天津市眼科医院2022年部门决算和“三公”经费决算公开
作 者:admin发布时间:2023-08-29 14:40:38















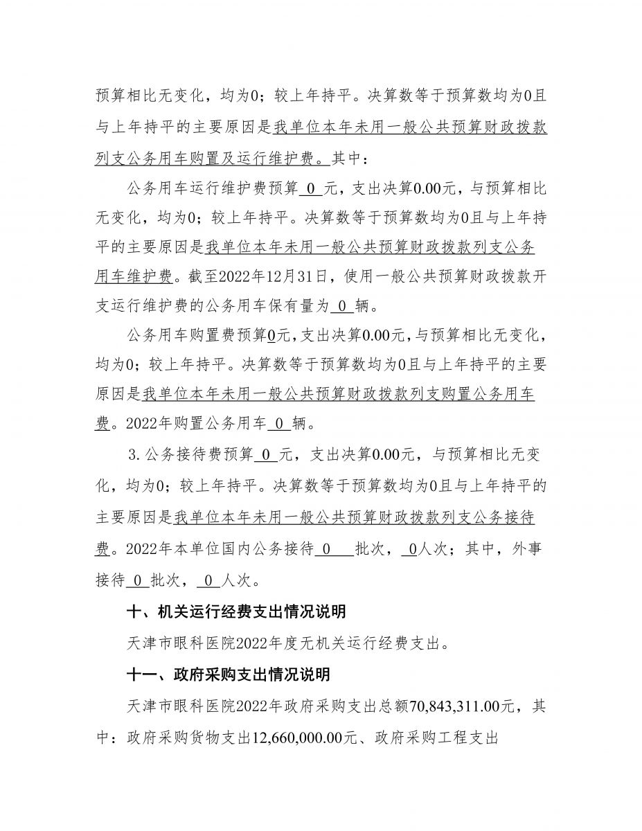
点击查看下载:2022年眼科医院部门决算报表
点击查看下载:2022年眼科医院项目支出绩效自评表
















点击查看下载:2022年眼科医院部门决算报表
点击查看下载:2022年眼科医院项目支出绩效自评表
天津眼科医院版权所有2009
津ICP备05012081号
津公网安备 12010102000008号
地址:天津市和平区甘肃路4号 Address;4,Gansu Road,Heping District,Tianjin,P.r.c
邮编(Postcode):300020 Email:oio@oio.cn
网站技术支持:天津东湃互动科技股份有限公司